QQ三国»论坛首页 QQ三国 综合讨论区 【2026爆料第一弹】155全新等级,150全新技能,破雪问世 ...
返回列表 发新帖
查看: 2058|回复: 5

[版面公告] 【2026爆料第一弹】155全新等级,150全新技能,破雪问世!

[复制链接]

144

主题

0

好友

4万

积分

版主

Rank: 7Rank: 7Rank: 7Rank: 7

爱生活爱三国

发表于 2025-12-8 14:45 |显示全部楼层
本帖最后由 Melody丶乀 于 2025-12-8 14:54 编辑

各位主公们看过来!万众瞩目!乔妹的一手资料片爆料来了!



即日起,2026全新资料片爆料将正式拉开帷幕啦!各位主公们要紧跟乔妹爆料的脚步噢!关注三国官方公众号,掌握一手爆料消息!




乔妹打探到,155等级的全新征程震撼开启长空过境,霜雪淬炼,咱们的等级又上了一个新的台阶!随之而来的还有150的全新技能这次又会有怎样炫酷的技能等待我们学习呢,快快跟随乔妹一起看看叭!



回复

使用道具 举报

144

主题

0

好友

4万

积分

版主

Rank: 7Rank: 7Rank: 7Rank: 7

爱生活爱三国

发表于 2025-12-8 14:46 |显示全部楼层
本帖最后由 Melody丶乀 于 2025-12-8 15:00 编辑

一、背景介绍


西凉铁骑,横扫凉州,自陇西出发,直朝渭水而来。

随着铁骑的马蹄声,关外苍凉的风沙,也携带着磅礴通达的战意,直入中原。

从漠北的风沙里、雪山的狼啸中、塞外的风雪间、长河的冰凌上……都有着一股和中原大地毫不相同的肃杀之气。

这个冬日,三国大地最顶尖各职业翘楚,精神一凛,感悟到了自己职业那许久未曾松动的新上限,怕是要再抬上一抬。

凝西凉风雪,透凛冽战意,幻化全新技能为战!





二、155全新等级解封


漫天星宿,莫不居于天!

天有九野,苍天居东。

全新155封印,自东方苍天而始,新等级解锁!

1、苍天封印解除


本次全服服务器的封印等级为155级,苍天封印



2、冲级狂人再临,专属奖励来袭

一起来看看单服首个达成155等级的冲级狂人,会有哪些专属待遇吧~话不多说,冲级开始,看看哪位主公能第一个冲过155级大关吧!




乔妹再浅浅带主公们瞻仰一下后续开放的160级的冲级狂人的专属炫装奖励吧,具体开放时间,主公们请等候公告通知哦,


脚印要一步一步地走呀~




3、全新品阶及称号来袭

三国的品阶一直是一条特色的成长之路。按照不同的职业,主公们会走上不同的晋升道路,从文臣武将到修炼飞升!

而三国的等级称号也在不断地进化和精进,本次的等级称号将拥有更强力的属性加成,一起来看看详情叭~





回复

使用道具 举报

144

主题

0

好友

4万

积分

版主

Rank: 7Rank: 7Rank: 7Rank: 7

爱生活爱三国

发表于 2025-12-8 14:47 |显示全部楼层
本帖最后由 Melody丶乀 于 2025-12-8 15:04 编辑

三、练级地图经验上调


等级已然破封至155级,那么练级地图的经验UPUP也要给主公们安排上!让我们一起在冲级的道路上奋勇向前吧!



1、东海郡地图经验调整:

东海郡地图怪物经验整体提升



2、下邳地图经验调整:


a 下邳地图怪物经验整体提升

b  下邳新增一组陷阵营魔将野怪

c Boss貂蝉吕布及魔化吕布,经验提升




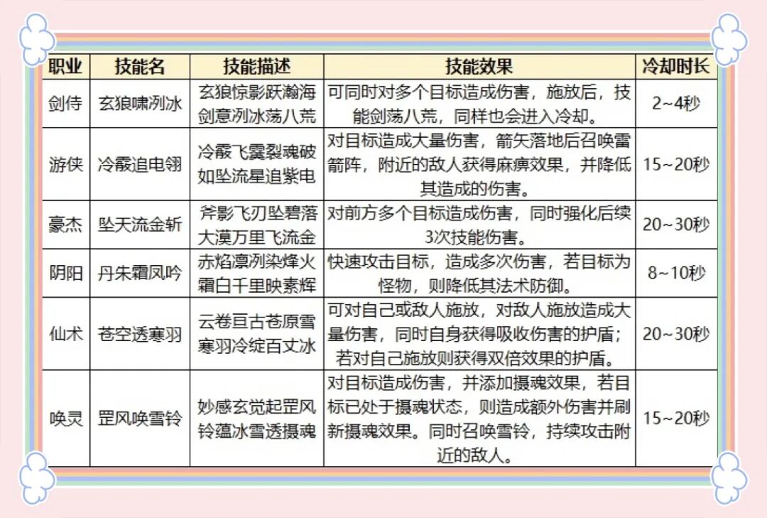
四、150全新技能问世


凝西凉风雪,透凛冽战意,幻化全新技能为战!全新150技能裂风而来!

据乔妹从前方打探到的各职业150技能的一手情报,乔妹已经迫不及待想要学习新技能了!





气氛都烘托到这里了,乔妹这就将剑侍游侠150技能特效给主公们端上来尝尝鲜!看看这个酷炫效果主公们满意吗?至于其他职业的特效,乔妹就先卖个小小的关子,保密一下啦~


【150剑侍技能】玄狼啸冽冰

玄狼惊影跃瀚海,剑意冽冰荡八荒!

玄冰随剑挥舞而发,冰狼现身疾突向前,同时对面前多个目标造成伤害,寒冰凛冽,气势长虹!




【150游侠技能】冷霰追电翎

冷霰飞霙裂魂破,如坠流星追紫电!

凛冽的箭矢带着追光逐电之势从高空砸向目标,箭矢触地则雷箭阵起,对附近的敌人造成麻痹的效果,并降低其所造成的伤害。


回复

使用道具 举报

245

主题

0

好友

1万

积分

守卫者

Rank: 8Rank: 8

发表于 2025-12-8 14:48 |显示全部楼层
建议150XS技能CD缩短至2~5秒
回复

使用道具 举报

5

主题

0

好友

135

积分

QQ野人

Rank: 2Rank: 2

发表于 2025-12-8 16:24 |显示全部楼层
这游戏没其他职业了吗?又是大剑炫?还有HJ这职业真可以删了 没人玩
回复

使用道具 举报

2

主题

0

好友

70

积分

QQ野人

Rank: 2Rank: 2

发表于 2025-12-18 17:12 |显示全部楼层
加强HJ!!!!!!
回复

使用道具 举报

返回列表 发新帖
您需要登录后才可以回帖 登录 | 立即注册

Archiver|手机版|gamebbs  |SuperBBS  

GMT+8, 2026-4-15 23:38 , Processed in 1.090180 second(s), 24 queries .

Powered by Discuz! X2.5

© 2001-2012 Comsenz Inc.

回顶部